Паяльная станция своими руками
Посмотрел ролик Ютубера Alex Link о устройстве управления жалом от паяльной станции HAKKO 936 и решил сделать нормальный вариант этого устройства из имеющихся комплектующих.
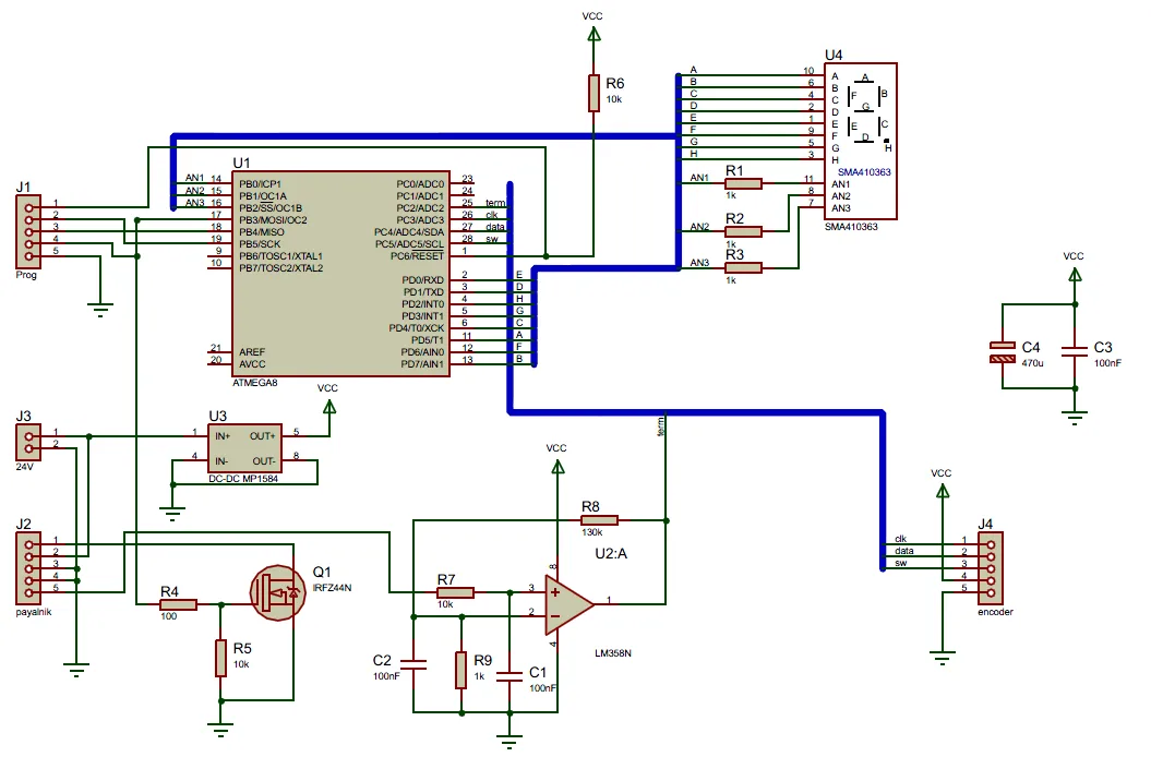
В загашнике нашёлся atmega8 с помощью которого и наваял схему управления жалом:

Резистор R8 изменял и в настроенном устройстве он 56кОм. Такой параметр резистора позволяет снимать с АЦП число 140 в прогретом состоянии паяльника, когда можно паять спокойно. У Alex Link стоял резистор 130кОм, но при таком усилении АЦП выдаёт 240 в прогретом состоянии, а предельное значение АЦП выдаёт 255.
Решил совместить плату управления и лицевую панель, для этого взял односторонний текстолит и по минимуму разместил на лицевой стороне элементы, вот что получилось:
Программу написал на Atmel Studio скрестив разные библиотеки между собой и доработав их до приемлемого состояния:
файл
Откалибровать по температуре кипения воды паяльник не удалось т.к. характеристики у термопары не линейные.
Краткий ролик на Ютубе о получившемся устройстве: битая ссылка
